Ethereum Hits New All Time High But Bitcoin Retreats After Coinbase Ipo
Ethereum Hits New All Time High But Bitcoin Retreats After Coinbase Ipo
Coinbase Pro Eth Usd Chart Published On Coinigy Com On September 15th 2018 At 11 58 Am
Coinbase Pro Eth Usd Chart Published On Coinigy Com On September 15th 2018 At 11 58 Am
Coinbase Pro Eth Btc Chart Published On Coinigy Com On May 16th 2019 At 2 05 Am
Coinbase Pro Eth Btc Chart Published On Coinigy Com On May 16th 2019 At 2 05 Am
Coinbase Reveals Ethereum Surprise As The Bitcoin And Crypto Market Price Smashes Through 2 Trillion
Coinbase Reveals Ethereum Surprise As The Bitcoin And Crypto Market Price Smashes Through 2 Trillion
Coinbase Records Highest Weekly Ethereum Trading Volume Since 2017 Coindesk
Coinbase Records Highest Weekly Ethereum Trading Volume Since 2017 Coindesk
In The Coinbase Q2 Report This Snippet Ethereum Trading Volumes Surpassed Bitcoin In Q2
In The Coinbase Q2 Report This Snippet Ethereum Trading Volumes Surpassed Bitcoin In Q2
Coinbase Pro Eth Btc Chart Published On Coinigy Com On May 13th 2019 At 6 14 Pm
Coinbase Pro Eth Btc Chart Published On Coinigy Com On May 13th 2019 At 6 14 Pm
Coinbase Pro Digital Asset Exchange
Coinbase Pro Digital Asset Exchange
Ethereum Continues Wild Run Eth Price Breaks 4 000 For The First Time
Ethereum Continues Wild Run Eth Price Breaks 4 000 For The First Time
Day 4 Of 12 Days Of Coinbase Watchlist Lets You Customize Your Dashboard By Rhea Kaw The Coinbase Blog
Day 4 Of 12 Days Of Coinbase Watchlist Lets You Customize Your Dashboard By Rhea Kaw The Coinbase Blog
Ethereum Surpasses Bitcoin In Trading Volumes On Coinbase Trustnodes
Ethereum Surpasses Bitcoin In Trading Volumes On Coinbase Trustnodes
Why Coinbase Dogecoin Ethereum And Bitcoin Are Falling Today The Motley Fool
Why Coinbase Dogecoin Ethereum And Bitcoin Are Falling Today The Motley Fool
Ethereum Hits New All Time High Near 2k As Analyst Says 2021 Bull Run Is Different
Ethereum Hits New All Time High Near 2k As Analyst Says 2021 Bull Run Is Different
Ethereum Eth Price Charts And News Coinbase Eth Price Ethereum Price Ethereum
Ethereum Eth Price Charts And News Coinbase Eth Price Ethereum Price Ethereum
Ethereum Looks Set To Explode As 400 000 Eth Exits Coinbase
Ethereum Looks Set To Explode As 400 000 Eth Exits Coinbase
As Crypto Markets Plunge 400 Billion Coinbase Reveals Major Bitcoin And Ethereum Price Risks
As Crypto Markets Plunge 400 Billion Coinbase Reveals Major Bitcoin And Ethereum Price Risks
Ethereum Eth Usd Hits A New Record High Ripple Xrp Usd Soars Coinbase To List On
Ethereum Eth Usd Hits A New Record High Ripple Xrp Usd Soars Coinbase To List On
Coinbase Runs Higher Alongside Bitcoin And Ethereum What S Next Converted Organics Coin Benzinga
Coinbase Runs Higher Alongside Bitcoin And Ethereum What S Next Converted Organics Coin Benzinga
Coinbase Is Now Worth More Than All But Three Cryptocurrencies Techcrunch
Coinbase Is Now Worth More Than All But Three Cryptocurrencies Techcrunch
Ethereum Bottom Is In Crash Over 61 8 Fibonacci H S For Coinbase Ethusd By Jayanvarsani Tradingview
Ethereum Bottom Is In Crash Over 61 8 Fibonacci H S For Coinbase Ethusd By Jayanvarsani Tradingview
Ethereum Eth Reaches 3 800 Ath While Working With Coinbase Premium Corporate Interests Trademoneta
Ethereum Eth Reaches 3 800 Ath While Working With Coinbase Premium Corporate Interests Trademoneta
Who Bought Over 12k Bitcoin On Coinbase Stance On Ethereum
Who Bought Over 12k Bitcoin On Coinbase Stance On Ethereum
Why Coinbase Stock And Cryptocurrencies Like Bitcoin And Dogecoin Pulled Back Today The Motley Fool
Why Coinbase Stock And Cryptocurrencies Like Bitcoin And Dogecoin Pulled Back Today The Motley Fool
Ethereum Eth Usd Hits A New Record High Ripple Xrp Usd Soars Coinbase To List On
Ethereum Eth Usd Hits A New Record High Ripple Xrp Usd Soars Coinbase To List On
Ethereum Eth Live Price And Analysis Insidebitcoins
Ethereum Eth Live Price And Analysis Insidebitcoins
Around The Block 6 Bitcoin S Dominance Alongside Coinbase Customer Behavior The Coming Dex Revolution And Other Recent Crypto News By Coinbase The Coinbase Blog
Around The Block 6 Bitcoin S Dominance Alongside Coinbase Customer Behavior The Coming Dex Revolution And Other Recent Crypto News By Coinbase The Coinbase Blog
Why Coinbase Dogecoin Ethereum And Bitcoin Are Falling Today Nasdaq
Why Coinbase Dogecoin Ethereum And Bitcoin Are Falling Today Nasdaq
Ethereum Eth Price Charts And News Coinbase Eth Price Ethereum Price Ethereum
Ethereum Eth Price Charts And News Coinbase Eth Price Ethereum Price Ethereum
Ethusd Screenshot This Again For Coinbase Ethusd By Nas Almutairi Tradingview
Ethusd Screenshot This Again For Coinbase Ethusd By Nas Almutairi Tradingview
Coinbase Now Supports Buying And Selling Ethereum Classic Techcrunch
Coinbase Now Supports Buying And Selling Ethereum Classic Techcrunch
Coinbase Gets Reference Price 250 Per Share Ahead Of Direct Listing
Coinbase Gets Reference Price 250 Per Share Ahead Of Direct Listing
Coinbase Usage And Trading Statistics 2022
Coinbase Usage And Trading Statistics 2022
Coinbase Says Ethereum Volume Tops Bitcoin As Defi Nfts Gain Popularity Fox Business
Coinbase Says Ethereum Volume Tops Bitcoin As Defi Nfts Gain Popularity Fox Business
Ethereum Price Forecast Eth Prices Fall After Coinbase Adds Bch
Ethereum Price Forecast Eth Prices Fall After Coinbase Adds Bch
Ethereum Price Prediction 2021 Can The Cryptocurrency Reach 10 000
Ethereum Price Prediction 2021 Can The Cryptocurrency Reach 10 000
Ethereum Charts Coinbase Poloniex Is Down Holiday Vagamon
Ethereum Charts Coinbase Poloniex Is Down Holiday Vagamon
Xrp Ripple Price Xrp Price Index And Chart Coindesk 20
Xrp Ripple Price Xrp Price Index And Chart Coindesk 20
Better Fintech Stock Coinbase Vs Square The Motley Fool
Better Fintech Stock Coinbase Vs Square The Motley Fool
Top 3 Price Prediction Bitcoin Ethereum Ripple Btc Launches To 60 000 As Coinbase Gets A 92 Billion Pre Ipo Valuation
Top 3 Price Prediction Bitcoin Ethereum Ripple Btc Launches To 60 000 As Coinbase Gets A 92 Billion Pre Ipo Valuation
Around The Block 6 Bitcoin S Dominance Alongside Coinbase Customer Behavior The Coming Dex Revolution And Other Recent Crypto News By Coinbase The Coinbase Blog
Around The Block 6 Bitcoin S Dominance Alongside Coinbase Customer Behavior The Coming Dex Revolution And Other Recent Crypto News By Coinbase The Coinbase Blog
The Complete Beginner S Guide To Coinbase Pro Review 2020 Is It Safe
The Complete Beginner S Guide To Coinbase Pro Review 2020 Is It Safe
Overlay Cryptocurrency Charts Ethereum Wallet To Coinbase
Overlay Cryptocurrency Charts Ethereum Wallet To Coinbase
Report Coinbase Made 43 Percent Of Its 2017 Revenue In December Alone The Verge
Report Coinbase Made 43 Percent Of Its 2017 Revenue In December Alone The Verge
Ethereum Price Hits A One Month High Up Near 50 In The Last Two Weeks
Ethereum Price Hits A One Month High Up Near 50 In The Last Two Weeks
What S Common Among Cryptocurrencies Fred Blog
What S Common Among Cryptocurrencies Fred Blog
Bank Wire Withdrawal Coinbase Ethereum Value Chart Earthlink Technologies
Bank Wire Withdrawal Coinbase Ethereum Value Chart Earthlink Technologies
Ethereum Outperformed Bitcoin And Every Benchmark Asset In The First Half Of 2021 Coinbase Converted Organics Coin Benzinga
Ethereum Outperformed Bitcoin And Every Benchmark Asset In The First Half Of 2021 Coinbase Converted Organics Coin Benzinga
Ethereum Classic Etc Price Watch Steeper Climb Underway With Coinbase Robinhood Newsbtc
Ethereum Classic Etc Price Watch Steeper Climb Underway With Coinbase Robinhood Newsbtc
Ethereum Price Chart Aud Coinbase Doesnt Show My Usd Balance
Ethereum Price Chart Aud Coinbase Doesnt Show My Usd Balance
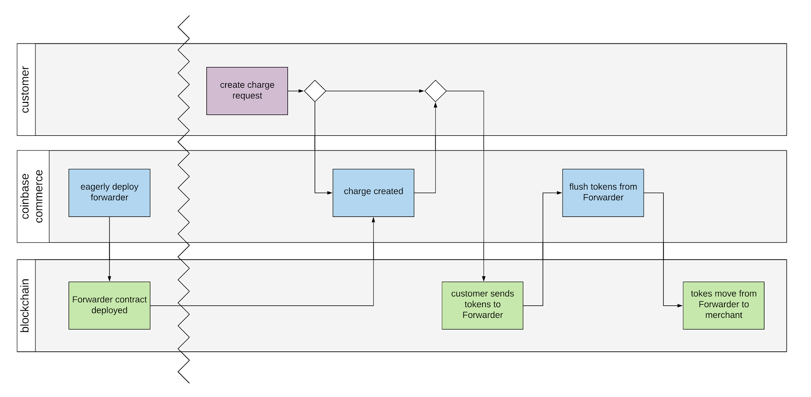
Usdc Payment Processing In Coinbase Commerce By Bojan Joveski The Coinbase Blog
Usdc Payment Processing In Coinbase Commerce By Bojan Joveski The Coinbase Blog
Coinbase Vs Coinbase Pro What The Difference Crypto Pro
Coinbase Vs Coinbase Pro What The Difference Crypto Pro
Beginners Guide To Coinbase Pro Coinbase S Advanced Exchange To Trade Btc Eth Ltc Zrx Bat And Bch By Vamshi Vangapally Hackernoon Com Medium
Beginners Guide To Coinbase Pro Coinbase S Advanced Exchange To Trade Btc Eth Ltc Zrx Bat And Bch By Vamshi Vangapally Hackernoon Com Medium
Ethereum Eth Price Charts And News Coinbase Eth Price Ethereum Price Ethereum
Ethereum Eth Price Charts And News Coinbase Eth Price Ethereum Price Ethereum
Coinbase Shares Struggle As Bitcoin Ethereum Take A Dive What S Next
Coinbase Shares Struggle As Bitcoin Ethereum Take A Dive What S Next
Eth Breaks Out Vs Bitcoin What S Next For Ethereum After 100 Gain In January
Eth Breaks Out Vs Bitcoin What S Next For Ethereum After 100 Gain In January
Ethereum Bullish Chart With Strong V Recovery For Coinbase Ethusd By Thetrex Tradingview
Ethereum Bullish Chart With Strong V Recovery For Coinbase Ethusd By Thetrex Tradingview
3 Charts That Show Me Coinbase Is Set Up For A Big Year Ahead Nasdaq
3 Charts That Show Me Coinbase Is Set Up For A Big Year Ahead Nasdaq
Ethereum Charts Coinbase Ethereum Gas Unit Vega Mix D O O
Ethereum Charts Coinbase Ethereum Gas Unit Vega Mix D O O
Ethereum S Eip 1559 Helped Coinbase Save Eth 27 On Daily Fees
Ethereum S Eip 1559 Helped Coinbase Save Eth 27 On Daily Fees
Eth Breaks Above 700 To Highs Not Seen Since May 2018
Eth Breaks Above 700 To Highs Not Seen Since May 2018
Crypto News 01 09 Bitcoin S Bull Race Is Only In Phase 1 With News From Ethereum Coinbase Bitpay Ftx Bitmex Syndicate Star Atlas Coincu News
Crypto News 01 09 Bitcoin S Bull Race Is Only In Phase 1 With News From Ethereum Coinbase Bitpay Ftx Bitmex Syndicate Star Atlas Coincu News
Coinbase Usage And Trading Statistics 2022
Coinbase Usage And Trading Statistics 2022
Higher Eth Price When Buying From Coinbase R Ethereumnoobies
Higher Eth Price When Buying From Coinbase R Ethereumnoobies
Cryptocurrency Difficulty Graph World Coinbase Ethereum Www Czechcrocs Cz
Cryptocurrency Difficulty Graph World Coinbase Ethereum Www Czechcrocs Cz
Ethereum After 7 Straight Monthly Green Candles Eth On Verge Of Breaking 3k Cryptoglobe
Ethereum After 7 Straight Monthly Green Candles Eth On Verge Of Breaking 3k Cryptoglobe
Beyond Bitcoin Number Two Crypto Ethereum Is Climbing Faster And Has Given Rise To Defi This Is Money
Beyond Bitcoin Number Two Crypto Ethereum Is Climbing Faster And Has Given Rise To Defi This Is Money
Ethereum To Litecoin Chart Coinbase Sell Australia Earthlink Technologies
Ethereum To Litecoin Chart Coinbase Sell Australia Earthlink Technologies
Top 10 Best Blockchain Apis Coinbase Bitcoin And More By Yasu Rakuten Rapidapi Medium
Top 10 Best Blockchain Apis Coinbase Bitcoin And More By Yasu Rakuten Rapidapi Medium
Long Take Why Coinbase S 100b Valuation Makes Sense And How To Compare It To 60b Ethereum Defi And To Crypto King Binance
Long Take Why Coinbase S 100b Valuation Makes Sense And How To Compare It To 60b Ethereum Defi And To Crypto King Binance
Ethereum 13 On Coinbase Today Eth Price Analysis Coinnounce
Ethereum 13 On Coinbase Today Eth Price Analysis Coinnounce
The Complete Beginner S Guide To Coinbase Pro Review 2020 Is It Safe
The Complete Beginner S Guide To Coinbase Pro Review 2020 Is It Safe
Coinbase Ventures Invests In 5m Token Sale For Ethereum Data Firm The Graph Coindesk
Coinbase Ventures Invests In 5m Token Sale For Ethereum Data Firm The Graph Coindesk
Beginners Guide To Coinbase Pro Coinbase S Advanced Exchange To Trade Btc Eth Ltc Zrx Bat Bch Hacker Noon
Beginners Guide To Coinbase Pro Coinbase S Advanced Exchange To Trade Btc Eth Ltc Zrx Bat Bch Hacker Noon
Ethereum Sees Pricing Chaos New Money Review
Ethereum Sees Pricing Chaos New Money Review
Coinbase Wallet Officially Supports The Ethereum Name Service Supportive Instagram Photo Video Cryptocurrency News
Coinbase Wallet Officially Supports The Ethereum Name Service Supportive Instagram Photo Video Cryptocurrency News
4 Steps To Make Sure You Have Ethereum In Your Wallet Garyvaynerchuk Com
4 Steps To Make Sure You Have Ethereum In Your Wallet Garyvaynerchuk Com
Ethereum Price Chart Aud Coinbase Doesnt Show My Usd Balance
Ethereum Price Chart Aud Coinbase Doesnt Show My Usd Balance
When Will Coinbase Use Eth In Its Vault How Much Energy Does One Bitcoin Miner Use
When Will Coinbase Use Eth In Its Vault How Much Energy Does One Bitcoin Miner Use
My Ethereum Isnt Adding Up To Correct Total Coinbase Ethereum Chart Moon Vkd Group Abroad Mbbs Abroad Education Bba Bca Mba B Ed D Led Admission In India Job Placement Company In Kanpur
My Ethereum Isnt Adding Up To Correct Total Coinbase Ethereum Chart Moon Vkd Group Abroad Mbbs Abroad Education Bba Bca Mba B Ed D Led Admission In India Job Placement Company In Kanpur
Digital Alchemy Do Coinbase Listings Turn Altcoins Into Gold Full Length Coin Metrics
Digital Alchemy Do Coinbase Listings Turn Altcoins Into Gold Full Length Coin Metrics
Ether Price Soars To New All Time High
Ether Price Soars To New All Time High
Ethereum Cascades On Coinbase Trustnodes
Ethereum Cascades On Coinbase Trustnodes
Coinbase Flies Alongside Bitcoin And Ethereum In A Bullish Crypto Market Converted Organics Coin Benzinga
Coinbase Flies Alongside Bitcoin And Ethereum In A Bullish Crypto Market Converted Organics Coin Benzinga
Coinbase Eth Chart Age Restriction For Coinbase Best Website Design Company In Phoenix Chandler Az Websenor Llc Usa
Coinbase Eth Chart Age Restriction For Coinbase Best Website Design Company In Phoenix Chandler Az Websenor Llc Usa
Coinbase Currently Investigating Delays With Eth Erc 20 Transactions
Coinbase Currently Investigating Delays With Eth Erc 20 Transactions
Ethereum Price Analysis Big Chart Pattern On The Hourly Chart
Ethereum Price Analysis Big Chart Pattern On The Hourly Chart
Coinbase Effect Ethereum Classic Price Surges Ahead Of Listing
Coinbase Effect Ethereum Classic Price Surges Ahead Of Listing
Ethereum Classic Etc Enters Buy Zone Prior To Coinbase Listing
Ethereum Classic Etc Enters Buy Zone Prior To Coinbase Listing
Institutions Turning From Bitcoin To Ethereum Futures Jpmorgan Claims
Institutions Turning From Bitcoin To Ethereum Futures Jpmorgan Claims
Coinbase Listing And The Bitcoin Price Bitcoin Magazine Bitcoin News Articles Charts And Guides
Coinbase Listing And The Bitcoin Price Bitcoin Magazine Bitcoin News Articles Charts And Guides
Does Anyone Know Why Real Time Etc Price Is Different On Robinhood And Other Apps Like Coinbase Voyager Etc R Ethereumclassic
Does Anyone Know Why Real Time Etc Price Is Different On Robinhood And Other Apps Like Coinbase Voyager Etc R Ethereumclassic
Coinbase Bitcoin Chart Chart Bitcoin Transaction
Coinbase Bitcoin Chart Chart Bitcoin Transaction
Top 3 Price Prediction Bitcoin Ethereum Ripple Btc Launches To 60 000 As Coinbase Gets A 92 Billion Pre Ipo Valuation
Top 3 Price Prediction Bitcoin Ethereum Ripple Btc Launches To 60 000 As Coinbase Gets A 92 Billion Pre Ipo Valuation







Комментариев нет:
Отправить комментарий